节日介绍
2024年5月24日,由广东省智能交通协会发起的“匠心筑梦·未来有我”智能交通工程师文化节“智慧交管”分会场活动将在广东中山举行。
本次活动以“我是椒酱”城市交通优化技能大赛总决赛为主要活动内容,12支高校参赛队伍同台竞技,决出金匠奖、银匠奖、铜匠奖以及最佳人气奖。此外,还将举办行业交流会,探讨未来城市交通管理所需的人才类型和发展方向。
为给予参赛选手全方位、多角度的专业评判,确保比赛的公平、公正和高质量,组委会邀请了多位行业大咖组成评审团,下面一起来认识评审专家~
部分评审专家介绍
徐建闽 教授
• 博士生导师
• 华南理工大学“交通信息工程及控制”学科带头人
• 教育部跨世纪优秀人才
• 教育部科学技术委员会信息学部学部委员
• 国家智能交通系统专家组成员
• 公安部、建设部“畅通工程”专家组成员
• IEEE ITS分会高级会员
• 中国自动化学会高级会员
• 中国智能交通协会突出贡献专家(2013)
• 广东省智能交通“十五”重大专项专家组成员
• 广东省制造业信息化专家组成员
• 广东省科技厅创新工程咨询专家组成员
徐教授主要研究方向为交通控制与管理、控制理论与控制工程,共培养硕士毕业生85人、博士毕业生30人。先后主持国家863、国家自然科学基金等国家及省部级重大科研项目等70余项;在国内外重要学术刊物上发表论文200余篇,其中被三大检索收录论文近90篇;先后编写的教材专著有《鲁棒调节器的设计与应用》、《道路交通控制技术》、《交通管理与控制》、《第一届智能交通与人工智能学术研讨会论文集》与《2008海峡两岸智能运输系统研讨会论文集》;获授权发明专利20余项,获得省部级以上奖项十余项。
黄慧华 董事长
• 深圳市新创中天信息科技发展有限公司董事长
• 广西新创科技有限公司董事长
• 广西跨境电商协会副会长,监事长
黄总拥有20年智慧感知技术领域从业经验,擅长交通行业合作生态模式的搭建,曾参与上市公司和而泰智能(002402)的创建,加入国家科技部和公安部“九五”重点科技攻关项目《道路交通动态信息采集技术及标准研究》课题组,并组织建设了国内第一条基于视频检测的双向绿波道路。
黄总带领的技术团队先后研发出全球首款高清视频车辆检测器样机、双目雷视一体机、全国首款高清视频行人检测器等先进产品,获得发明专利9项,软件著作权40余项。同时,还参与起草了《交通信号控制机与车辆检测器间通信协议》国家标准及《道路交通视频行人检测器》团体标准。
沈文超 博士
• 高级工程师
• 广州学塾加软件科技有限公司总经理
• 广东工业大学、西藏大学交通运输专业硕士导师
• 中国仿真学会交通建模与仿真专业委员会副主任委员
• 世界交通运输大会未来交通新技术与应用技术委员会委员
• 广东省智能交通协会专家、专委会委员
• 广东省、山东省、广州市等省市科技专家
沈博士主要从事道路交通微观仿真技术、道路运输安全技术、道路交通控制技术和交通运输工程实验室建设等交通工程技术研发和管理工作,具有丰富的研发工作经验和项目管理经验,在科学研究、技术开发等方面取得优异的业绩成果。
截止目前,共获得发明专利4项、实用新型专利6项,软件著作权30余项;发表核心期刊论文15篇;获得广东省智能交通协会科学技术奖一等奖1项、广东省安全生产协会应急与安全科技进步奖一等奖1项、广东省科学技术奖二等奖1项、中国智能交通协会科学技术奖二等奖1项。
林科 研究院院长
• 振业优控副总裁、首席科学家、研究院院长
• 信息系统项目管理师(高级)
• 河北省城市交通管理专家组专家
• 广东省城市交通管理专家组专家
• 佛山市智能交通专家库专家
• 河南农业大学、河南理工大学等高校的硕士生校外导师
林院长主要研究方向为交通仿真与交通大数据应用,在交通信号优化及交通仿真方面具有超过10年的研究经验,尤其对交通仿真评估服务有很深的造诣,有着深厚的理论基础积累。曾主持大型交通仿真项目,仿真路网区域超过100平方公里,受到了交通管理部门的高度重视。
所参与项目“交通信号控制优化关键技术研究与产业化”,项目成果获得了中山市科学技术奖二等奖、广东省计算机学会科学技术奖二等奖。作为主要起草人参与公安部 GA/T 527.4-2018《道路交通信号控制方式》、《道路交通信号配时运行管理规范》GA/T 2014-2023等行业标准的起草,并多次受邀为广东交警总队、河北交警总队、山西交警总队以及其他地市交警支队开展专业技术培训。
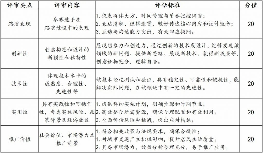
赛事流程
选手PPT路演→专家评审团点评→工程师评审团评审
评分规则
- 评审人员
行业专家评审团+资深交通工程师评审团
- 计分规则
专家评审分(70%)+ 工程师评审分(30%)= 最终得分。

计算方法:(专家打分总和/专家参与人数)70%+(工程师打分总和/工程师参与人数)30% = 选手最终得分,本算式适用于参与路演和答辩的单支队伍。
- 排名规则
按照最终得分由高到低,选出前三名(共3支队伍)分别获得金匠奖、银匠奖和铜匠奖;若前三名出现相同得分,则以专家评审团分值的平均分再次进行排名,择优入选。
距离总决赛还有三天
哪支队伍脱颖而出
成为最终胜者?
5月24日见分晓
诚邀各位共同见证
